


| 索引号: | A23160-0403-2022-0004 | 主题分类: | 综合政务 |
| 发布机构: | 安义县住建局 | 生成日期: | 2022-10-13 |
| 文件编号: | 有效性: | 有效 | |
| 公开范围: | 面向全社会 | 公开方式: | 主动公开 |
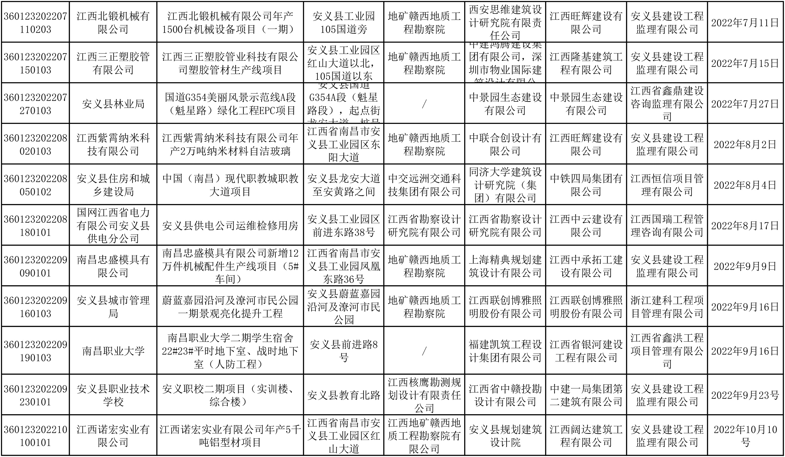
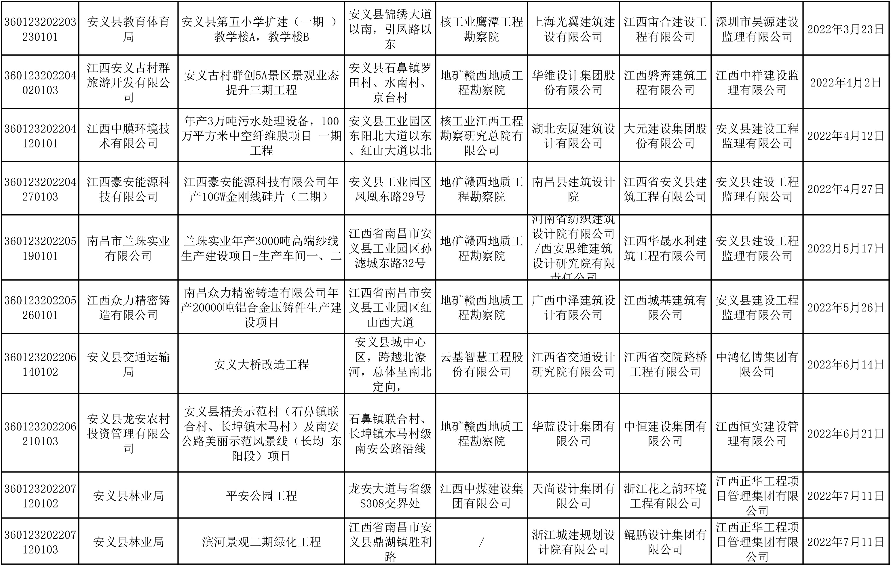
2022年建筑工程施工许可公示
附件:
关联稿件
-
扫一扫在手机打开当前页
| 安义县人民政府 - 中共安义县委