简
繁
无障碍
长者版
网站首页
领导之窗
政务公开
政务服务
互动交流
数据开放
走进安义
网站无障碍
关怀版
繁体
网站首页
领导之窗
县委领导
人大常委会领导
政府领导
政协领导
政务公开
政务动态
公告公示
政府信息公开指南
政府信息公开制度
法定主动公开内容
政府信息公开年报
网站工作年度报表
依申请公开
政务服务
互动交流
领导信箱
部门信箱
智能问答
在线访谈
调查征集
咨询列表
常见问题
数据开放
走进安义
安义概况
名胜古迹
新农村
乡镇之窗
安义门窗
网站首页
领导之窗
政务公开
政务服务
互动交流
数据开放
走进安义
首页
/
政务公开
/
龙津镇
/
规划信息
索引号:
A23840-0302-2025-0001
主题分类:
综合政务
发布机构:
安义县龙津镇
生成日期:
2025-01-17
文件编号:
有效性:
有效
公开范围:
面向全社会
公开方式:
主动公开
龙津镇综合行政执法队(政府、部门) 2024 年度行政执法数据
访问量:
字号:
大
中
小
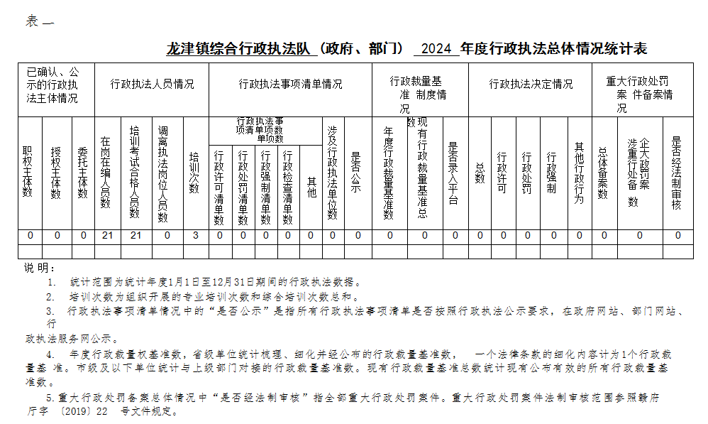
一、行政执法总体情况统计表
二、 行政许可实施情况统计表
三、 行政处罚实施情况统计表
四、 行政强制实施情况统计表
五、 行政检查实施情况统计表
附件:
关联稿件
扫一扫在手机打开当前页
分享到:
map